2022年11月17日星期四

亚马逊FBA费用全面上涨!稍感欣慰的是这类卖家

亚马逊2022收官大促黑五网一已于今日在欧洲站率先拉开帷幕,随后全球其他站点也将陆续启动,相信有卖家已经开始感受到了流量的上涨。

不过,趁着旺季搞事是亚马逊一贯的尿性,且尤其擅长给一颗糖再附赠一巴掌。卖家们还未从亚马逊推出"免死计划"的利弊分析中反应过来,今日亚马逊再次发布新通知,各种费用又要上涨!

注:需要最新的"亚马逊FBA自动计算表格"的卖家朋友,可以添加侃侃客服微信:kjwewe  领取。

解读亚马逊涨价通知:

2023年卖家物流成本都有哪些变化?

近两年以来,业内劝退从业者继续亚马逊的声音不绝于耳,卖家们也是习以为常,却仍旧在咬牙坚持。今日,一封新的涨价通知,让卖家们是彻底坐不住了!

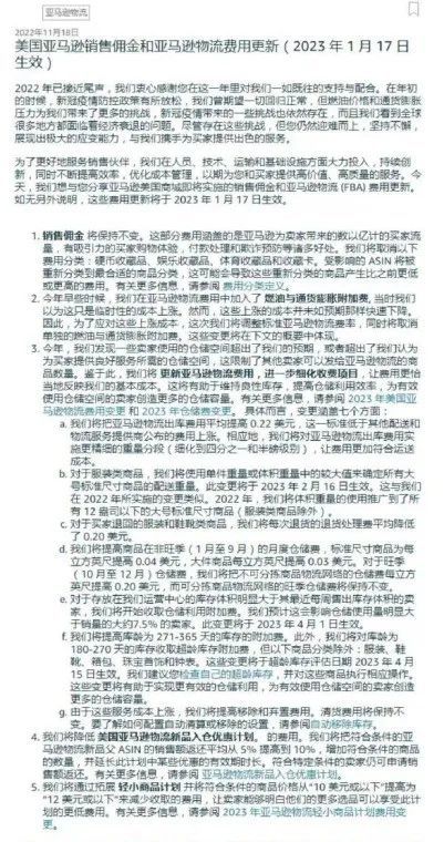
亚马逊美国站发布公告称:2023年1月17日起,亚马逊销售佣金和物流费用将进行更新。主要包括燃油与通货膨胀附加费以及更新亚马逊物流费用,进一步细化收费项目。具体公告如下:

图源:亚马逊公告

关于此公告,我们大致可以从以下几个方面去解读。其中涨价的理由,亚马逊也给出了两点,一是受新冠疫情影响,通货膨胀和燃油价格的上涨;二是亚马逊对于设施和人员的投入成本将持续加大。

公告中最关键的部分,2023年即将提高和增收的有以下费用:亚马逊物流出库费、标准尺寸商品的月度非高峰仓储费、仓储使用附加费、超龄库存附加费、增加移除和处置费用,具体的大家可以查看公告原文以及其中的各项指引页。

当然,除了一系列的涨价外,稍感欣慰的是,亚马逊对"服装"和"鞋靴"分类中买家退货的商品,会降低每件退货的平均退货处理费用,以及将降低美国亚马逊物流新品入仓优惠计划的费用。显然,相比于涨价的各项费用,这几项费用的优惠只能说是小巫见大巫。

移除费弃置费翻一番!

亚马逊鼓励卖家做这类产品?

针对物流费用的上涨,卖家们也是相当哀怨!毕竟我们随便单拎出来一项上涨的费用,就不难发现,上涨的幅度可不止一丁点儿。

像亚马逊物流移除和弃置订单的费用部分,在2023年1月17日后,不论是标准尺寸商品,还是大件商品,几乎都上涨了近一倍!原本5.05美金的移除费将会变为9.43美金!这项支出也让卖家怒吼:"亚马逊这是疯了吗?"

图源:亚马逊公告

因此,对于亚马逊冗余的货物,卖家们还需尽快处理,否则在2023年,成本压力也将直线上涨!另外,公告中还有几个重点值得我们注意。

除了各项配送费和仓储费上调以外,卖家参加物流新品计划.............

原文转载:http://fashion.shaoqun.com/a/1194450.html


又封了!账号连续被封卖家须提高警惕!:https://www.ikjzd.com/articles/95946
曝:英国"脱欧"致使内阁分裂,梅姨将明天宣布辞职?:https://www.ikjzd.com/articles/95948
特斯拉走上融资之路,说好的不缺钱呢?:https://www.ikjzd.com/articles/90939
中美磋商又生波澜:美方推特施压,中方态度不变!:https://www.ikjzd.com/articles/90941
噩梦降临?降价30%,免费.....亚马逊新推数字化货运平台上线!:https://www.ikjzd.com/articles/90942
传统电商与社交电商有什么区别?:https://www.ikjzd.com/articles/90943
gst:https://m.ikjzd.com/w/1407
还有什么话要说:https://m.ikjzd.com/k/108074
google翻墙:https://m.ikjzd.com/tl/111669
亚马逊现在还值得做么?:https://www.ikjzd.com/articles/1593440289704079362
跨境旺季营销,卖家怎么做?:https://www.ikjzd.com/articles/1593178238171705346

没有评论:

发表评论