【今日要闻一览】
1.速卖通福建商家运营服务中心正式落地厦门;
2.Shopee将迁移跨境客服系统;
3.Shopee:未通过实名认证(KYC)将导致无法正常出运;
4.敦煌网上线递四方联邮通产品。
-eBay-
eBay与环球资源签署战略合作协议
3月9日,eBay宣布与环球资源签署战略合作协议并共同发布《消费电子跨境电商出口白皮书》(以下简称"白皮书")。在此次战略合作的指导下,双方将整合各自平台和资源优势,打通eBay卖家与环球资源优质供应商对接,持续分享消费电子和智能家电品类出海洞察,帮助跨境电商企业强化供应链,抓住电子品类出海机遇,把中国优质的消费电子产品带给全球的消费者。
-速卖通-
速卖通福建商家运营服务中心正式落地厦门
日前,阿里巴巴全球速卖通福建商家运营服务中心正式落地厦门。这是速卖通自去年开始启动的属地扶持计划中的重要一环,利用本地化服务"手把手"的辅导中小商家。现场,速卖通还同步了服务福建商家的"G100出海计划"。该计划是速卖通2021开始的品牌扶持计划,计划通过跟100个超级品牌建立直接和深度的供给关系,扶持1万个新锐品牌。
-Shopee-
Shopee将迁移跨境客服系统
近日,Shopee发布通知称,为了提供更加优质的服务,3月29日起,Shopee跨境卖家客服系统将进行新旧系统迁移。因此从3月29日零点起,热线电话、在线聊天以及邮件等咨询渠道的受理时效将会受到不同程度的影响,感谢各位卖家的理解和一如既往地支持。Shopee跨境卖家支持团队将会竭尽全力减少因系统迁移带来的影响。
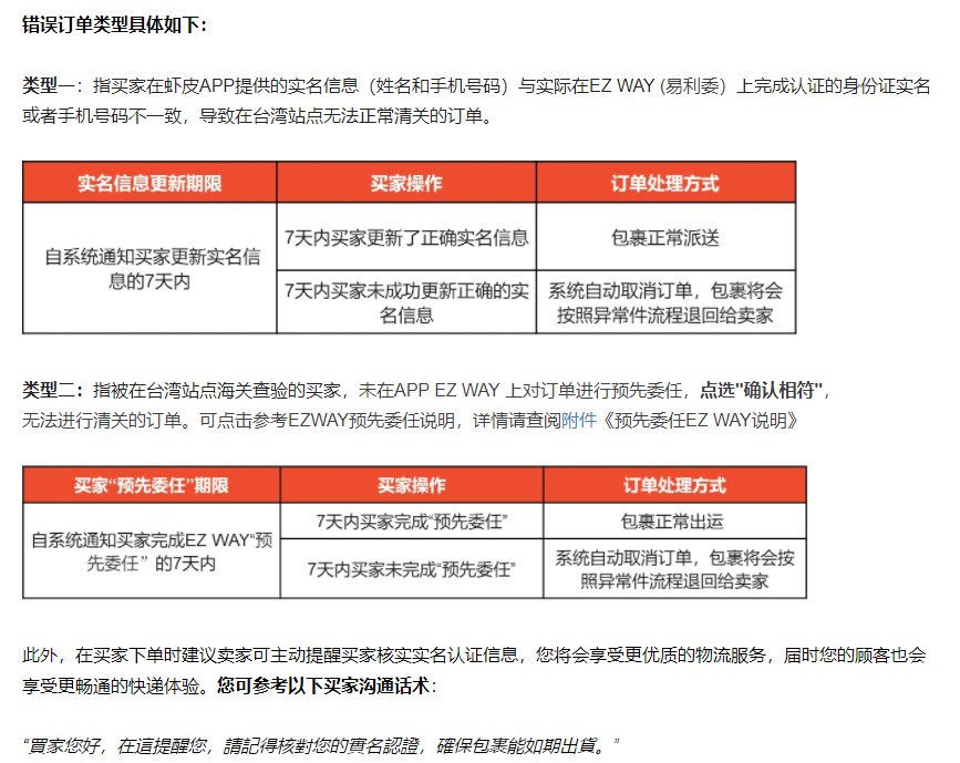
Shopee:未通过实名认证(KYC)将导致无法正常出运
近日,Shopee发布通知称,为提供更优质的物流服务,降低非必要运输损失。自3月3日起,针对因买家未通过实名认证(KYC)导致无法正常出运的两类错误订单,将转由境内承运商留仓处理,并等待买家7日内更新实名信息。同时,平台也会提醒买家尽快更新正确的实名信息。对于未成功更新信息的订单会被自动取消,并按仓库异常件处理流程退回卖家。

-敦煌网-
敦煌网调整递四方联邮通产品计费规则
近日,敦煌网发布公告称,因渠道调整升级,递四方联邮通渠道的计费规则调整如下,2022年3月9日00:00点后入库的包裹将按照新的计费规则执行。新计费规则为所有国家的包............. 原文转载:http://fashion.shaoqun.com/a/814506.html
olive:https://m.ikjzd.com/w/2025
google analytics:https://www.ikjzd.com/w/584
海外购:https://m.ikjzd.com/w/998
清库存:https://m.ikjzd.com/articles/103628
噩耗!海运费预计上涨20-40倍,美国终于出面整治了:https://m.ikjzd.com/articles/155781
2022,国际物流发展趋势如何?:https://m.ikjzd.com/articles/155779
线上规模6.92亿美元,巴西第5大矩阵市场等你探索!:https://m.ikjzd.com/articles/155784
没有评论:
发表评论