2020年7月14日星期二

面对亚马逊的新一轮发货限制,他为何能谈笑风生?

1

解读"美国站再次限制发货"

这些关键信息要留意!

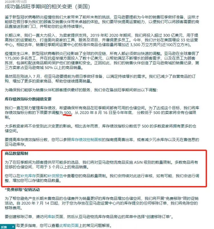
这段时间,对美国站的亚马逊卖家来说,真的是太难了!大家还未从入仓难上架慢的阴影中走出,昨天亚马逊又突然发给卖家一封重磅邮件:

(来源亚马逊)

这封关于旺季政策变更的邮件内容不短,总结一下,关键内容有三点,第二点是重中之重:

1、库存绩效指标分数阈值改为500,从8月16日至今年年底,IPI低于500的卖家将会有仓储限制。

2、即日起,美国站对FBA商品实施ASIN级别的数量限制

3、自2020年7月14日起,免费帮美国站卖家移除库存。

相信99.9%的卖家已经知晓这个噩耗了,今早亚马逊全球开店官方公众号同步更新,并对此次美国站限制发货的政策进行了补充,我们提炼出以下重要信息

1、发往美国站FBA的所有商品都会有数量限制,销售期控制在3个月左右。

2、商品的最大货件数量 = 允许的最高库存水平 - 库存限额使用量(可发货的最大数)

3、亚马逊目前不接受修改数量限制的请求。

关于此次政策变更的更多问题解答,大家可以去官方公众号仔细阅读。

2

限制发货持续至年底?

流言满天飞 服务商蠢蠢欲动

又是限制发货数量,又是限制仓储空间!亚马逊突如其来的重磅新政,让卖家们是惊慌失措,寝食难安。

有卖家吐槽道:什么邮件也没收到就被限制发货,凉凉!催了工厂一周拖延工期,满心欢喜以为终于能发货,结果……

还有卖家表示:IPI分数明明大于500, 怎么也有限制???侃哥发现,有此困惑的卖家还不少。

事实上,这是大家把官方政策混淆了。IPI高于500,是仓储空间不会有限制;而限制发货是针对所有商品,IPI是否高于500,都会被限制!如果卖家IPI高于500分却不能创建,是因为入库计划中的商品数量超过ASIN的最大货件数,或者此ASIN 有政策限制。

那么亚马逊允许的ASIN最大货件数量由什么决定呢?取决于商品的历史需求,换句话说,销量好的产品上限就高,销量差的上限就低。此外,还有一个重要信息也被许多卖家证实了:新品发货,每个SKU限制200个

亚马逊卖家大概都有这样的感受,每当有重大政策发布的时候,随之而来圈子里就会充斥着各种小道消息,孰真孰假让人一头雾水。这不,不少卖家都收到了这样一张聊天截图:

(图源自网络)

流传的这张截图称:西雅图内部通知,限制库存将一直到全年!情况非常紧急!

对于上述传言,亚马逊官方还未作回应。不过有卖家分析称这种可能性非常低。原因有三:1、年底是亚马逊旺季,如果一直限制到年底,亚马逊损失巨大;2、限制发货,卖家无货可卖,也不可能再花钱做推广,亚马逊会损失一大笔广告收入;3、参照3月17日那一次限制,4月18就开始放开了,相信随着美国疫情的控制,发货限制会逐步取消。

除了留言满天飞,卖家朋友圈里的服务商也趁机活跃起来!

(图源微信朋友圈)

官方发货限制政策也能突破?这些服务商的可信度有多高?相信有经验的老铁心里有杆秤。别头脑一发热,被服务商割韭菜。

3

这次还能突破限制吗?

哀鸿遍野之下 有卖家泰然处之

还记得3月份那次限制发货公布后,一些卖家找到了突破限制的方法,那么这次还能依瓢画葫芦吗?

很快有卖家想到了解决限制发货的方法

1、利用新品有200个限额的方法:创建多个变体,用新变体补货。比如,你现在要发1000套,那么开5个子体,每个可以建200,总共是200x5=1000个。到货后做库存合并,原因是相同产品合并为同一个,提供更好的客户体验。

不过此方法操作变体有一定风险,一旦违规被亚马逊抓到有封号危险。到底行不行得通,还有待卖家去验证。

还有卖家想出了更"绝"的办法:

2、同asin后台建几个跟卖链接、每个跟卖链接发满发货上限……(此处省略N个字)。

这个操作就更要谨慎了,不光有风险,还会随时失效,若是卖家由此被亚马逊盯上,可能还会祸及账号。

对许多美国站卖家来说,这次政策变更毫无征兆,限制发货宛如晴天霹雳,在售商品再次面临断货危机。不过就在圈内一片哀鸿遍野之下,有一些卖家却处之泰然,来感受下:

(微信截图)

据侃哥了解,这些未雨绸缪的卖家显然是从上次限制发货中吸取了教训,提前做好了充分的备货计划,所以才能在突发新政来临时,谈笑风生……

4

面对突发政策,如何未雨绸缪?

仔细回想前段时间的种种情况,这次政策变更并非偶然。美国疫情二次爆发后,不断恶化几乎失控。据美国约翰斯·霍普金斯大学数据显示,截至美东时间7月13日17时34分,美国已有感染病例3352696例,占全球1/4以上,几乎每100个美国人中就有一人感染新冠病毒。再加上前段时间,亚马逊卖家们疯狂补货,亚马逊FBA运转压力陡增,仓库人员吃紧,导致货物入仓难上架慢。

基于上述因素,亚马逊不得不采取措施来应对数以万计的积压货物。早些时间,就有物流商发出通知,亚马逊美西所有整柜直送通道全部关闭,大量货物积压,拆柜卡派延迟严重。

还有卖家爆料,美国疫情严重的西南部的CA(加州)和TX(德州),有不少是亚马逊的重点仓库,现在卡车派送到亚马逊进仓需要等待10小时以上,每个卡车司机成本增加2000美元。此外,洛杉矶多家UPS被曝员工确诊新冠,对当地尾程派送又是雪上加霜。

有热心的业内人士制作了一张美国亚马逊仓库分布和美国疫情的对比图

(图源网络,仅供参考)

这次突发事件,给各买卖家又上了一课。除了做好日常运营,当下这种情况,大家还必须关注欧美国家疫情的走势和当地物流情况,提前做好多渠道备货,布局海外仓+FBA的模式,从而走在政策之前,真正做到未雨绸缪。据侃哥了解,圈内有卖家就是留意到前段时间FBA接连爆仓,意识到可能又会出现限制发货的情况,提前创建发货计划,完美躲过此劫。

对于还未来得及补货、创建发货计划的卖家来说,也不要过于悲观。客观的讲,这次限制发货政策对在售且销量还不错的产品影响其实不大,而对那些急于推新品以及节日性产品卖家,影响的确不小。我们也只能寄希望于后续,随着美国疫情稳定,亚马逊能针对这些卖家能出台一些有利政策。

(来源:侃侃跨境那些事儿)

以上内容属作者个人观点,不代表立场!如有侵权,请联系我们。

面对亚马逊的新一轮发货限制,他为何能谈笑风生?淘粉吧怎么返利凹凸曼aeoA+页面亚马逊印度站年度节日促销将至,亚马逊新增10个分拣中心!AsinSeed游轮到武汉武汉

没有评论:

发表评论